| 微信 : Adelaidehelp 联系邮箱 : [email protected] 开启辅助访问
  • 关于中国驻澳大利亚使领馆调整赴华签证申请要求的通知!

    查看数: 7337 | 评论数: 0 | 收藏 0
    关灯 | 提示:支持键盘翻页<-左 右->
      组图打开中,请稍候......
    发布时间: 17-6-2022 10:06

    正文摘要:

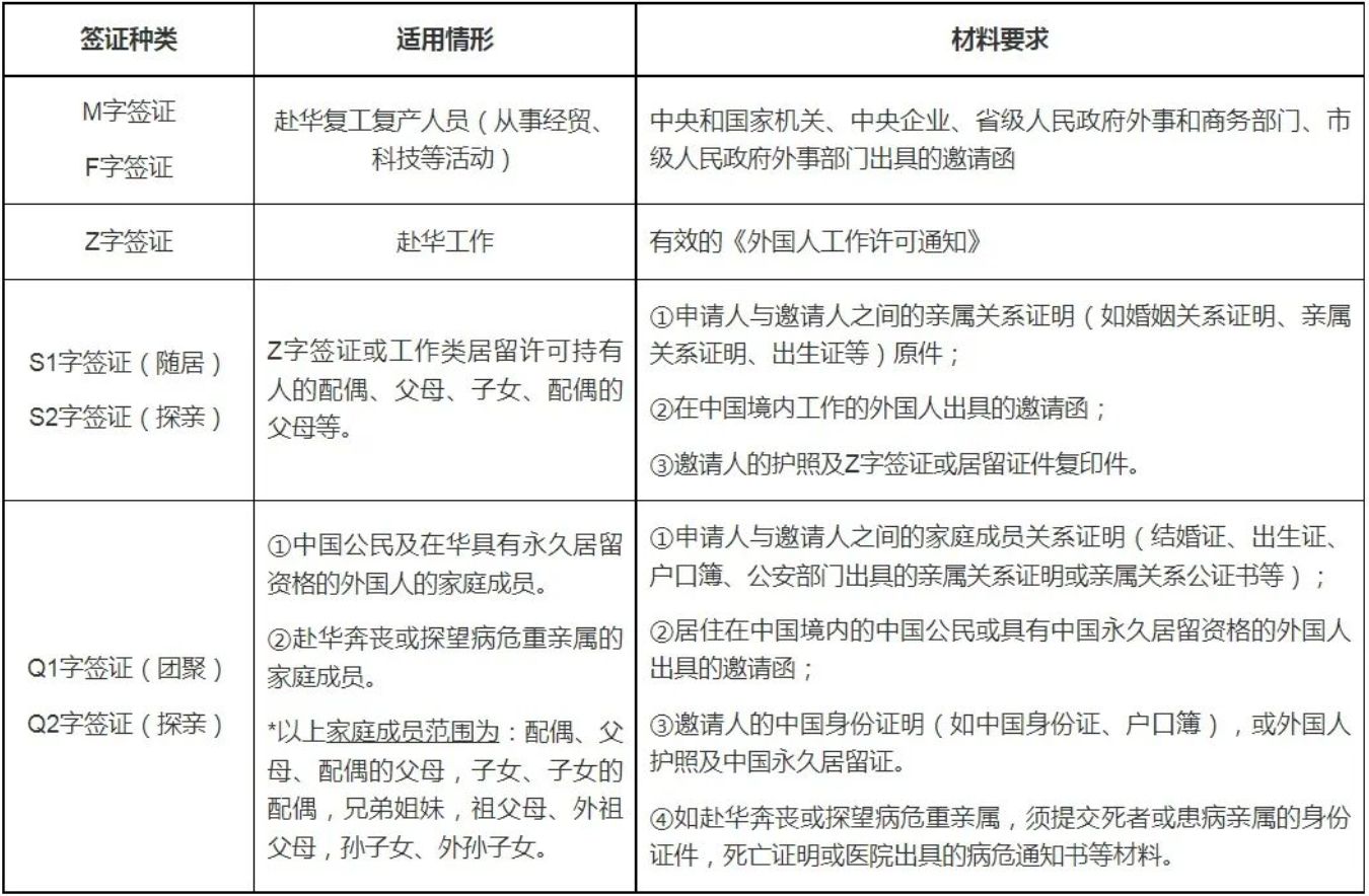
    中国驻澳大利亚大使馆最新发布了关于调整赴华签证申请要求的通知,具体内容如下: 一、根据有关安排,自2022年6月20日(周一)起,中国驻澳大利亚使领馆调整赴华签证办理要求。更新后的办理流程和材料要求如下: ...

    回复

    高级模式
    B Color Image Link Quote Code Smilies 上传

    本版积分规则

    Copyright @ 2022 AdelaideBBS.com. All rights reserved. User Agreement

    客服号

    公众号